Параметры специальных возможностей

  • Программа приема граждан руководством Национального банка Молдовы.
    Регистрация на аудиенцию осуществляется на основании письменного обращения по рассматриваемой теме.


  • Анка Драгу, президент

    Первая среда месяца: 14:00-16:00.

  • Петру Ротару, первый вице-президент

    Вторая среда месяца: 14:00-16:00.

  • Татьяна Иваничкина, вице-президент

    Третья среда месяца: 14:00-16:00.

  • Константин Шкендра, вице-президент

    Четвертая среда месяца: 14:00-16:00.

  • Михня Константинеску, вице-президент

    Пятая среда месяца: 14:00-16:00.
Пожалуйста, внимательно прочитайте требования о приеме и рассмотрение петиции в адрес Национального банка

Подробнее.

 

Main navigation BNM

Развернуть Скрывать
20.12.2016

Постановление ИК НБМ № 331 от 01.12.2016г. oб утверждении Инструкции о порядке составления и предоставления отчетов о процентных ставках, применяемых банками Республики Молдова

Опубликовано в Monitorul Oficial al Republicii Moldova № 441-451, ст. 2132

Перевод

 

ЗАРЕГИСТРИРОВАНО:
Министр Юстиции
Республики Молдова
Владимир ЧЕБОТАРЬ

№. 1162 от 08.12.2016 г.

 

НАЦИОНАЛЬНЫЙ БАНК МОЛДОВЫ
ИСПОЛНИТЕЛЬНЫЙ КОМИТЕТ

 

ПОСТАНОВЛЕНИЕ № 331
от 1 декабря 2016 г.

Об утверждении Инструкции о порядке составления и предоставления отчетов
о процентных ставках, применямых банками Республики Молдова

В соответствии с пунктом (1) статьи 11, подпунктом с) пункта (1) статьи 72 Закона № 548- XIII от 21 июля 1995 года о Национальном банке Молдовы (переопубликованного в Monitorul Oficial al Republici Moldova, 2015, №297-300, ст. 544) с последующими изменениями и дополнениями и в соответствии с пунктом (1) статьи 37 Закона о финансовых учреждениях № 550-XIII от 21 июля 1995 (переопубликованного в Monitorul Oficial al Republici Moldova, 2011, № 78-81, ст. 199), с последующими изменениями и дополнениями, Исполнительный комитет Национального банка Молдовы

ПОСТАНОВЛЯЕТ:

1. Утвердить Инструкцию о порядке составления и предоставления отчетов о процентных ставках, применяемых банками Республики Молдова (согласно приложению).

2. Отменить:
a) Постановление Административного совета Национального банка Молдовы № 304 от 22 декабря 2011 об утверждении Инструкции об oтчетности по процентным ставкам, применяемым банками Республики Молдова (Monitorul Oficial al Republici Moldova, 2011, № 238-242, ст.2151).
b) Постановление Административного совета Национального банка Молдовы №242 от 23 октября 2012 о внесении изменений и дополнений в Инструкцию об отчетности по процентным ставкам, применяемым банками Республики Молдова (Monitorul Oficial al Republici Moldova, 2012, № 229-233, ст.1314).

3. Данное постановление публикуется в Monitorul Oficial al Republici Moldova и вступает в силу с 1 января 2017 года.

4. Последняя отчетность в соответствии с положениями инструкции, указанной в пункте 2 настоящего постановления, должна быть представлена за декабрь 2016.

5. Первая отчетность в соответствии с положениями данного постановления должна быть представлена за первую неделю января 2017.

 

Председатель
Исполнительного комитета

Серджиу ЧОКЛЯ

 

Приложение
к Постановлению Исполнительного Комитета
Национального банка Молдовы
№ 333 от 1 декабря 2016

 

ИНСТРУКЦИЯ
о порядке составления и предоставления отчетов о процентных ставках, применяемых банками Республики Молдова.

ГЛАВА I
ОБЩИЕ ПОЛОЖЕНИЯ

 

1. В настоящей инструкции используются следующие определения:
1) резиденты лица, определённые пунктом 9) статьи 3 Закона о валютном регулировании № 62-XVI от 21 марта 2008;
2) юридические лица - определение приводится в статье 55 Гражданского кодекса Республики Молдова № 1107-XV от 06 июня 2002;
3) нефинансовые коммерческие общества с преобладанием государственного капитала – определение изложено в подпункте a) подпункта 3) пункта 3 Инструкции о порядке составления и предоставления банками Отчета по денежной статистике, утвержденной постановлением Административного совета Национального банка Молдовы № 255 от 17 ноября 2011;
4) нефинансовые коммерческие общества с преобладанием частного капитала – определение изложено в подпункте b) подпункта 3) пункта 3 Инструкции о порядке составления и предоставления банками Отчета по денежной статистике;
5) финансовый небанковский сектор определение изложено в подпункте с) подпункта 1) пункта 3 Инструкции о порядке составления и предоставления банками Отчета по денежной статистике;
6) некоммерческие организации включают в себя: профессиональные союзы, политические партии, религиозные, культурные и спортивные ассоциации, негосударственные организации;
7) прочие сектора включают в себя физических лиц, а также физических лиц, которые осуществляют деятельность;
8) физические лица – определение приводится в статье 17 Гражданского кодекса Республики Молдова;
9) физические лица, которые осуществляют деятельность – определение изложено во 2 абзаце подпункта a) подпункта 4) пункта 3 Инструкции о порядке составления и предоставления банками Отчета по денежной статистике;
10) кредит – согласно определению, «кредит» статьи 3 Закона о финансовых учреждениях, № 550-XIII от 21 июля 1995;
11) кредиты, выданные физическим лицам на недвижимость - кредиты, выданные физическим лицам на приобретение / строительство недвижимости;
12) кредиты, выданные физическим лицам на потребление - кредиты, выданные физическим лицам на домашние расходы, семейные и прочие личные расходы;
13) кредиты, выданные физическим лицам на прочие цели – прочие кредиты, выданные банками и не учтенные в подпунктах 11) и 12) пункта 1 настоящей Инструкции.
14) депозит – соответствует определению «депозит» статьи 3 Закона о финансовых учреждениях;
15) вновь выданные кредиты/ привлеченные депозиты:
a) к вновь выданным кредитам / привлеченным депозитам относятся:
кредиты, выданные / депозиты, привлеченные банками в течение отчетного периода (включая дополнительные платежи, осуществленные клиентом в случае, если заключается новый депозитный договор);
кредиты, выданные / депозиты, привлеченные банками в предыдущие периоды, процентные ставки по которым или критерии установления процентных ставок изменены банком и клиентом посредством составления нового кредитного / депозитного договора или дополнительного соглашения к существующему кредитному / депозитному договору в течение отчетного периода;
b) к вновь выданным кредитам / привлеченным депозитам не относятся:
кредиты, выданные/депозиты, привлеченные банками в предыдущие периоды, договора по которым продлеваются автоматически, без активного вмешательства клиента банка с целью изменения сроков и условий договора, включая изменение процентной ставки;
кредиты, выданные/депозиты, привлеченные банками в предыдущие периоды с плавающей процентной ставкой, в случае автоматической поправки в зависимости от внешнего индекса;
кредиты, выданные/депозиты, привлеченные банками в предыдущие периоды, по которым изменяется процентная ставка или способ ее расчета, в случае если изменение процентной ставки или способа ее установления в отчетном периоде предусмотренно банком и клиентом совместно при заключении кредитного / депозитного договора;
кредиты, выданные / депозиты, привлеченные банками в предыдущие периоды, процентные ставки по которым были изменены банком в течение отчетного периода в одностороннем порядке согласно условиям, предусмотренным в кредитном/депозитном договоре;
16) номинальная процентная ставка представляет собой ставку, согласованную между банком и клиентом по кредиту / депозиту, рассчитываемую на ежегодной основе и выражающуюся в годовых процентах;
17) эффективная процентная ставка представляет собой ставку, рассчитываемую банком с учетом всех доходов (расходов) банка, касающихся выдачи, обслуживания и возврата кредита (привлечения и обслуживания депозита), включая проценты, комиссионные и иные платежи, осуществляемые клиентами банка;
18) овердрафт – средства, предоставляемые банком клиенту в случае недостаточного количества средств на счете, которые позволяют держателю осуществлять операции в установленном банком лимите, при условии их возврата в оговоренный срок;
19) овернайт – форма кредита, полученного/выданного банком, или депозита, размещенного/привлеченного банком, на одни сутки;
20) сберегательный депозит – согласно определению «сберегательный депозит» подпункта b) подпункта 1) пункта 6 Инструкции о порядке составления и предоставления банками Отчета по денежной статистике.

2. Инструкция рассматривает:
1) методологию составления и представления данных о процентных ставках по вновь выданным/полученным межбанковским кредитам, а также по вновь привлеченным/размещенным межбанковским депозитам в национальной и иностранной валюте между банками-резидентами;
2) методологию составления и представления данных о процентных ставках по вновь выданным кредитам в национальной и иностранной валюте, а также о процентных ставках по вновь привлеченным депозитам в национальной и иностранной валюте, применяемым банками при взаимодействии с юридическими лицами-резидентами (нефинансовыми коммерческими обществами с преобладанием государственного капитала, нефинансовыми коммерческими обществами с преобладанием частного капитала, финансовым небанковским сектором, некоммерческими организациями) и прочими секторами-резидентами (физическими лицами, а также физическими лицами, которые осуществляют деятельность).
3) методологию составления и представления данных о процентных ставках по кредитным остаткам в национальной и иностранной валюте, а также о процентных ставках по депозитным остаткам в национальной и иностранной валюте, применяемым банками при взаимодействии с юридическими лицами-резидентами (нефинансовыми коммерческими обществами с преобладанием государственного капитала, нефинансовыми коммерческими обществами с преобладанием частного капитала, финансовым небанковским сектором, некоммерческими организациями) и прочими секторами-резидентами (физическими лицами, а также физическими лицами, которые осуществляют деятельность).

 

ГЛАВА II
ФОРМУЛЫ РАСЧЕТА ПРОЦЕНТНЫХ СТАВОК

3. Формулой расчета средней процентной ставки по вновь выданным кредитам и вновь привлеченным депозитам является:

4. Формулой расчета средней процентной ставки по остаткам кредитов и депозитов является:

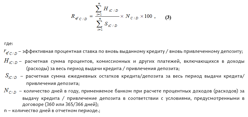
5. Формулой расчета эффективной средней процентной ставки по вновь выданным кредитам и вновь привлеченным депозитам является:

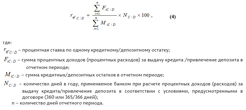
6. Формулой расчета процентной ставки по одному кредитному/депозитному остатку, является:


ГЛАВА III
СПЕЦИФИКА ОПРЕДЕЛЕНИЯ ПРОЦЕНТНЫХ СТАВОК,
ПРИМЕНЯЕМЫХ БАНКАМИ

7. Для определения процентных ставок по межбанковским операциям, осуществляющимся между банками-резидентами, применяются следующие правила:
1) База для расчета процентных ставок по кредитам включает объем всех вновь выданных/полученных межбанковских кредитов, а также продленные межбанковские кредиты с или без движения средств на банковских счетах («roll-over»).
2) База для расчета процентных ставок по депозитам включает объем всех вновь размещенных/привлеченных межбанковских депозитов, а также продленные межбанковские депозиты с или без движения средств на банковских счетах («roll-over»).
3) База для расчета процентных ставок по межбанковским операциям включает всю сумму вновь выданных/полученных межбанковских кредитов, а также сумму вновь привлеченных/размещенных межбанковских депозитов, без учета процентов, комиссионных и т.д.
4) Кредиты и депозиты с нулевой процентной ставкой не включаются в Отчеты о процентных ставках по межбанковским операциям.
5) В случае, если в отчетном периоде осуществлено продление кредитного/ депозитного договора и капитализация процентов, сумма договора отразится как новый кредит / депозит со сроком, указанным в исходном договоре.
6) При расчете процентной ставки по кредиту и депозиту, объем выданных кредитов и привлеченных депозитов в иностранной валюте пересчитывается в молдавские леи по официальному курсу молдавского лея, действительного на дату совершения операции.
7) Банком определяются в совокупности процентные ставки по выданным/полученным межбанковским кредитам, а также по размещенным/привлеченным межбанковским депозитам.
8) Отчетным периодом для процентных ставок по межбанковским операциям является отчетная неделя или отчетный месяц.

8. Для определения процентных ставок по вновь выданным кредитам и вновь привлеченным депозитам банки используют следующие правила:
1) База для расчета номинальной и эффективной процентной ставки по вновь выданным кредитам включает объем всех вновь выданных банком кредитов юридическим лицам-резидентам (нефинансовым коммерческим обществам с преобладанием государственного капитала, нефинансовым коммерческим обществам с преобладанием частного капитала, финансовому небанковскому сектору, некоммерческим организациям) и прочим секторам-резидентам (физическим лицам, а также физическим лицам, которые осуществляют деятельность) за исключением овердрафта.
2) База для расчета номинальной и эффективной процентной ставки по вновь привлеченным депозитам включает объем всех вновь привлеченных банками депозитов от юридических лиц-резидентов (нефинансовых коммерческих обществ с преобладанием государственного капитала, нефинансовых коммерческих обществ с преобладанием частного капитала, финансового небанковского сектора, некоммерческих организаций) и прочих секторов- резидентов (физических лиц, а также физических лиц, которые осуществляют деятельность).
3) База для расчета номинальной процентной ставки по вновь выданным кредитам/привлеченным депозитам включает весь объем выданных кредитов /привлеченных депозитов, без учета процентов, комиссионных и т.д.
4) При определении эффективной процентной ставки по вновь выданным кредитам учитывается расчетная сумма начисленных процентов, комиссионных и иных платежей банку за весь срок выдачи кредита (в соответствии с условиями кредитного договора).
5) При расчете эффективной процентной ставки по вновь выданным кредитам учитывают все платежи, внесенные клиентом и связанные с заключением и выполнением кредитного договора, суммы и условия которых известны на момент заключения соответствующего договора.
6) При расчете эффективной процентной ставки по вновь выданным кредитам не учитывают платежи, внесенные клиентом и не связанные с заключением и выполнением кредитного договора, суммы и условия которых зависят от решения клиента.
7) В расчет эффективной процентной ставки по вновь привлеченным депозитам включают оплаченную банком сумму процентов, комиссионных и прочих выплат за весь период привлечения депозита (согласно депозитному договору).
8) В случае кредитных линий, а также в случае кредитов, выданных посредством карточных счетов (кредитных карточек), база для расчета номинальной процентной ставки по вновь выданным кредитам включает каждую вновь выданную в отчетном периоде сумму кредита при условиях и сроках, оговоренных в договоре.
9) В случае если кредитный договор предполагает различные размеры платежей по кредиту в зависимости от решения заемщика, расчет эффективной процентной ставки осуществляется на базе максимальной суммы кредита, а также в зависимости от срока кредитования. В случае если кредитным договором предусмотрены минимальные регулярные платежи, расчет эффективной процентной ставки осуществляется, исходя из данного условия.
10) Кредиты и депозиты с нулевой процентной ставкой не включаются в отчет о процентных ставках по новым договорам.
11) В случае если в отчетном периоде осуществляется автоматическое продление депозитного договора с капитализацией процентов на неопределенный срок, а депонент расторгает данный договор до конца отчетного периода, капитализированная сумма не будет являться вновь привлеченным депозитом и, соответственно, не будет включена в отчет о процентных ставках по новым договорам.
12) В случае если в отчетном периоде был заключен срочный депозитный договор, и в том же отчетном периоде он был расторгнут, при этом процентные платежи были пересчитаны по процентной ставке депозита до востребования или по другой ставке согласно условиям договора, депозит считается срочным и, соответственно, номинальной процентной ставкой считается ставка срочного депозита.
13) Дополнительные взносы, осуществленные клиентом, а также капитализация средств не отражаются в статистике средних процентных ставок по новым договорам, за исключением случаев, когда заключается новый договор с указанием данных условий.
14) Депозиты, привлеченные ранее и размещенные в качестве залога к впоследствии выданному кредиту, не считаются вновь привлеченными депозитами.
15) При расчете процентной ставки по новым кредитам и депозитам, объем вновь выданных кредитов и вновь размещенных депозитов в иностранной валюте будет пересчитан в молдавские леи по официальному курсу молдавского лея, действительному на дату операции.
16) В случае если плата (комиссионных и других выплат) за пользование кредитом, подлежащая уплате банку в валюте, отличается от валюты выданного кредита, ее пересчет в валюту кредита осуществляется по официальному курсу молдавского лея к соответствующей иностранной валюте, действующему на дату представления информации об эффективной процентной ставке.
17) При изменении условий кредитного договора, влекущих за собой изменение суммы (размера) денежных обязательств заемщика и (или) срока их уплаты, расчет уточненного значения эффективной процентной ставки производится с учетом платежей, произведенных кредитополучателем с начала срока действия кредитного договора.
18) Банком определяются в совокупности номинальные и эффективные процентные ставки по вновь выданным кредитам и вновь привлеченным депозитам.
19) Отчетным периодом для номинальных и эффективных процентных ставок по вновь выданным кредитам и вновь привлеченным депозитам является отчетная неделя или отчетный месяц.

9. Для определения процентных ставок по остаткам кредитов и депозитов остаткам банки используют следующие правила:
1) База для расчета процентных ставок по кредитным остаткам включает все остатки кредитов, существующие на конец отчетной недели или месяца, выданные банками юридическим лицам-резидентам (нефинансовым коммерческим обществам с преобладанием государственного капитала, нефинансовым коммерческим обществам с преобладанием частного капитала, финансовому небанковскому сектору, некоммерческим организациям) и прочим секторам-резидентам (физическим лицам, а также физическим лицам, которые осуществляют деятельность).
2) База для расчета процентных ставок по депозитным остаткам включает все остатки по депозитам на конец отчетной недели или месяца, привлеченным банками от юридических лиц-резидентов (нефинансовых коммерческих обществ с преобладанием государственного капитала, нефинансовых коммерческих обществ с преобладанием частного капитала, финансового небанковского сектора, некоммерческих организаций) и прочих секторов-резидентов (физических лиц, а также физических лиц, которые осуществляют деятельность), включая срочные сберегательные депозиты.
3) В случае кредитных линий, а также в случае кредитов, выданных посредством карточных счетов (кредитных карточек), расчетная база процентных ставок по кредитам включает существующий на конец отчетного месяца или недели остаток выданного кредита.
4) Процентные ставки по кредитным остаткам рассчитываются как отношение суммы процентных доходов по кредитам клиентов банка к сумме всех кредитных остатков, включая просроченные.
5) Расчет процентных ставок по депозитным остаткам определяется как отношение суммы процентных расходов по привлеченным депозитам к сумме остатков депозитов клиентов банка.
6) Дополнительные взносы, осуществленные клиентом, а также капитализация средств отражаются во всех случаях в соответствующих позициях отчетов о процентных ставках по остаткам.
7) Кредиты, выданные посредством карточных счетов (кредитных карточек) отражаются во всех случаях в статистике, касающейся средних процентных ставок по остаткам.
8) Кредиты и депозиты с нулевой процентной ставкой включаются в соответствующие позиции кредитных и депозитных остатков.
9) При расчете процентной ставки по остаткам кредитов и депозитов остаток выданного кредита и привлеченного депозита в иностранной валюте пересчитывается в молдавские леи в соответствии с официальным курсом молдавского лея, действительного на конец последнего рабочего дня отчетного периода.
10) Банком определяются в совокупности процентные ставки по кредитным и депозитным остаткам.
11) Отчетным периодом для процентных ставок по остаткам является отчетная неделя или отчетный месяц.

 

ГЛАВА IV
ОСОБЕННОСТИ СОСТАВЛЕНИЯ ОТЧЕТОВ

10. Отчет по средним процентным ставкам новых кредитов/депозитов отражает еженедельную (приложение № 2) и ежемесячную (приложение № 3) информацию о процентных ставках и объемах по вновь выданным кредитам банками резидентам/вновь привлеченным банками депозитам от резидентов в национальной и иностранной валюте.

11. Номинальная процентная ставка по вновь выданным кредитам/вновь привлеченным депозитам является процентной ставкой, установленной банком и клиентом в соответствии с кредитным/депозитным договором.

12. Эффективная процента ставка по вновь выданному кредиту/вновь привлеченному депозиту рассчитывается согласно формуле № 3 пункта 5 данной Инструкции.

13. Средняя номинальная и эффективная процентная ставка по новым кредитам и новым депозитам по каждой категории, включенной в отчет, рассчитывается согласно формуле № 1 пункта 3 данной Инструкции как среднеарифметическая величина номинальных / эффективных процентных ставок по новым кредитам/депозитам, в соотношении с объемом новых кредитов / депозитов.

14. Отчет о процентных ставках по кредитным/депозитным остаткам отражает информацию о процентных ставках и остатках по овердрафту, предоставленному банками резидентам в национальной и иностранной валюте, а также информацию о процентных ставках и остатках срочных кредитов, выданных банками резидентам, и депозитов, привлеченных банками от резидентов, в национальной и иностранной валюте (приложение №4).

15. Процентная ставка по остаткам одного оведрафта, срочному кредиту или депозиту рассчитывается согласно формуле № 4 пункта 6 данной Инструкции.

16. Общая средняя процентная ставка по овердрафтам, кредитным/ депозитным остаткам рассчитывается как среднеарифметическая величина процентных ставок по овердрафтам, кредитным/депозитным остаткам, в соотношении с их остатком на конец отчетного периода согласно формуле № 2 из пункта 4 данной Инструкции.

17. Средние процентные ставки рассчитываются и отражаются в отчетах путем округления до двух сотых. Суммы в отчете отражаются в леях с округлением до целых чисел.

 

ГЛАВА V
ПРЕДОСТАВЛЕНИЕ ОТЧЕТОВ

18. Банки предоставляют Национальному банку Молдовы:
a) Отчет о средних процентных ставках по межбанковским операциям (приложение №1 – еженедельно и ежемесячно);
b) Отчет о средних процентных ставках по вновь выданным кредитам / вновь привлеченным депозитам (приложение № 2 – еженедельно и приложение № 3 – ежемесячно);
c) Отчет о средних процентных ставках по остаткам кредитов / депозитов (приложение № 4 - еженедельно и ежемесячно).

19. Еженедельные отчеты предоставляются в соответствии с дополнительно опубликованным Национальным банком Молдовы графиком.

20. Банки обязаны предоставлять повторно отчеты по процентным ставкам в случае пересмотра данных бухгалтерского учета, изменения классификации или в случае допущения ошибок в данных, предоставленных ранее. Повторное предоставление отчетов осуществляется согласно положениям Инструкции о порядке представления банками отчетов в электронной форме в Национальный банк Молдовы, утвержденной ПАС НБМ № 132 от 17 июля 2008, с последующими изменениями и дополнениями.

 

Приложения (PDF)      Приложения (DOC)

Подписка на рассылку новостей
CAPTCHA
Вопрос для проверки того что Вы являетесь человеком (с целью предотвращения автоматического спам ввода).
Смотрите также